IT之家 4 月 1 日消息,3 月 31 日晚,中科宇航在招股书中披露了各线产品的首飞时间表,力箭系列运载火箭中的力箭二号重型计划于 2028 年首飞,力箭三号计划于 2030 年首飞。
力鸿系列可重复使用运载器与航天器方面,力鸿二号计划于 2026 年底至 2027 年一季度首飞,力鸿三号计划于 2028 年首飞。
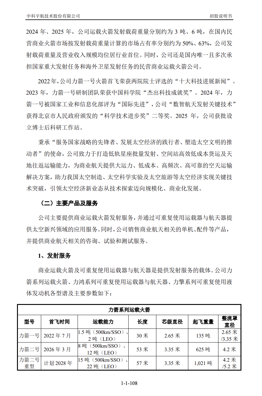
IT之家从官方介绍获悉,力箭二号重型是一款两级大型可重复使用液体运载火箭,使用液氧煤油推进剂,设计运载能力 15 吨(500km/SSO)、22 吨(LEO),长度 57 米,起飞重量 1021 吨,芯级直径 3。
力箭二号重型在力箭二号基础上增加了两个一级助推器,运载能力进一步提升,可用于通信卫星星座组网、空间站货运等场景。
同时,力箭二号重型是一款可回收重复使用的运载火箭,其创新性采用通用芯级捆绑的集束式回收方案,具有气动操纵性更好、着陆冲击更低、动力冗余能力更强、运载能力损失更少等技术特点,3。
力箭二号重型计划于 2028 年首飞。
来源:IT之家

